Si bien reparar es una actividad de bajo riesgo, es necesario tener en cuenta algunas cosas



Es normal perderse por la complejidad y tamaño de de los mismos.
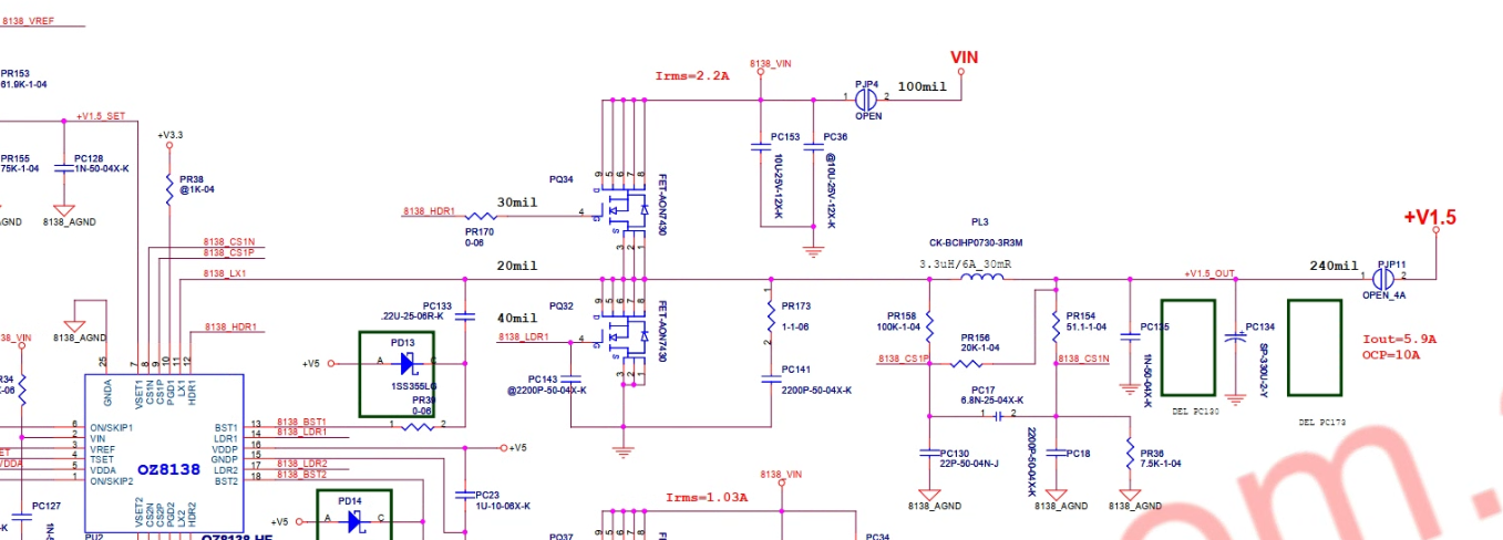
Recordar que por lo general hay "bloques" con entradas y salidas, nunca suele estar todo conectado con todo
Cada vez funciona peor, no encuentra coincidencias exactas
El PCB (Printed Circuit Board) o Circuito Impreso es donde están montados los componentes, provee las conexiones entre los mismos
Un motherboard suele tener muchas "capas" internas → muy difícil de hacer ingeniería inversa
Los distintos componentes tienen un código designador (o referencia) para identificarlos
El boardview es un conjunto de archivos del diseño del PCB: